उत्पादने
2570kWh कंटेनरीकृत बॅटरी एनर्जी स्टोरेज सिस्टम

2570kWh कंटेनरीकृत बॅटरी एनर्जी स्टोरेज सिस्टम

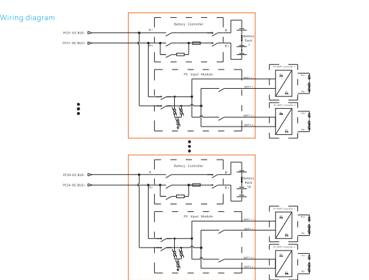
कंटेनराइज्ड बॅटरी एनर्जी स्टोरेज सिस्टम हे एकात्मिक समाधान आहे ज्यामध्ये बॅटरी मॉड्यूल्स, एनर्जी मॅनेजमेंट सिस्टम (EMS), बॅटरी मॅनेजमेंट सिस्टम (BMS), थर्मल मॅनेजमेंट सिस्टम, फायर प्रोटेक्शन सिस्टम आणि उच्च- आणि कमी-व्होल्टेज वितरण युनिट्सचा समावेश होतो. प्रणाली मानकीकरण, मॉड्यूलर डिझाइन, सुलभ वाहतूक आणि जलद स्थापना यासारखे फायदे देते. अक्षय ऊर्जा ग्रिड एकत्रीकरण, पीक शेव्हिंग आणि व्हॅली फिलिंग, मायक्रोग्रिड्स, आपत्कालीन वीज पुरवठा आणि औद्योगिक आणि व्यावसायिक उद्यानांसाठी पॉवर ऑप्टिमायझेशनमध्ये याचा मोठ्या प्रमाणावर वापर केला जातो.
मॉडेल:2570kWh

चौकशी पाठवा

उत्पादन वर्णन

उत्पादन वैशिष्ट्ये

1.इंटेलिजेंट एअर कंडिशनिंग एअर-कूलिंग कूलिंग, परिष्कृत स्थिर

तापमान नियंत्रण व्यवस्थापन, लहान तापमान फरक

इलेक्ट्रिक कोर, दीर्घ आयुष्य;

2.फोटोव्होल्टेइक डीसी कपलिंग ऍक्सेस, MPPT च्या सेटशी जुळणारे

नियंत्रक, विद्युत ऊर्जा रूपांतरणाची उच्च कार्यक्षमता.

3.पॅक लेव्हल + संपूर्ण बॉक्स फायर फायटिंग, परफ्लुओरोहेक्सॅनोन फास्ट फायर

विझवणे, उच्च सुरक्षा आणि विश्वसनीयता;

4, मॉड्यूलर प्री-इंस्टॉलेशन डिझाइन, 28t पेक्षा कमी, थेट असू शकते

संपूर्ण बॉक्स सार्वत्रिक वाहतूक, पॅक विभाजित करण्याची आवश्यकता नाही

वाहतूक, ऑन-साइट बॅटरी इंस्टॉलेशनचे काम नाही.


1.इंटेलिजेंट एअर कंडिशनिंग एअर-कूलिंग कूलिंग, परिष्कृत स्थिर

तापमान नियंत्रण व्यवस्थापन, लहान तापमान फरक

इलेक्ट्रिक कोर, दीर्घ आयुष्य;

2.फोटोव्होल्टेइक डीसी कपलिंग ऍक्सेस, MPPT च्या सेटशी जुळणारे

नियंत्रक, विद्युत ऊर्जा रूपांतरणाची उच्च कार्यक्षमता.

3.पॅक लेव्हल + संपूर्ण बॉक्स फायर फायटिंग, परफ्लुओरोहेक्सॅनोन फास्ट फायर

विझवणे, उच्च सुरक्षा आणि विश्वसनीयता;

4, मॉड्यूलर प्री-इंस्टॉलेशन डिझाइन, 28t पेक्षा कमी, थेट असू शकते

संपूर्ण बॉक्स सार्वत्रिक वाहतूक, पॅक विभाजित करण्याची आवश्यकता नाही

वाहतूक, ऑन-साइट बॅटरी इंस्टॉलेशनचे काम नाही.





विशिष्टीकरण



मॉडेल E2570-400-A

बॅटरी डीसी बाजू
पॅरामीटर्स
सेल प्रकार LFP 314Ah
क्षमता आणि कॉन्फिगरेशन 16.077kWh/1P16S
क्षमता आणि संख्या 2570kWh/10x16
चार्ज/डिस्चार्ज रेशो ≤0.5C
डिस्चार्जची खोली 95% DOD
चक्रांची संख्या 8000cls(0.5P,25±2℃,@70%SOH)
तापमान सेन्सर्सची संख्या 1280

इन्व्हर्टर डीसी साइड
पॅरामीटर्स
रेट केलेले वर्तमान 157Ax10
रेट केलेली शक्ती 1285kW

पीव्ही डीसी साइड पॅरामीटर्स
इनपुट सर्किट्सची संख्या 20-वे (पर्यायी 2 PV MPPT नियंत्रक)
रेट केलेले वर्तमान 168Ax20way
रेट केलेली शक्ती 120kWx20 मार्ग

सिस्टम पॅरामीटर्स
व्होल्टेज श्रेणी 716.8V~921.6V
रेट केलेले व्होल्टेज 819.2V
ऑपरेटिंग तापमान -30~55℃(40°C पेक्षा कमी)
सापेक्ष आर्द्रता 0~95% RH, नॉन-कंडेन्सिंग
परिमाण(W*D*H) ६०५८×२४३८×२८९६ मिमी
वजन <26T
आयपीग्रेड IP54 (पूर्ण मशीन)
गोंगाट <70dB
कूलिंग संकल्पना जबरदस्तीने हवा थंड करणे



हॉट टॅग्ज: 2570kWh कंटेनराइज्ड बॅटरी ऊर्जा स्टोरेज सिस्टम
चौकशी पाठवा
कृपया खालील फॉर्ममध्ये तुमची चौकशी करण्यास मोकळ्या मनाने द्या. आम्ही तुम्हाला २४ तासांत उत्तर देऊ.
X
आम्ही तुम्हाला एक चांगला ब्राउझिंग अनुभव देण्यासाठी, साइट रहदारीचे विश्लेषण करण्यासाठी आणि सामग्री वैयक्तिकृत करण्यासाठी कुकीज वापरतो. ही साइट वापरून, तुम्ही आमच्या कुकीजच्या वापरास सहमती देता. गोपनीयता धोरण